
아니아니아니 왜 벌써 5월이 지나간 건가요????
2025년은 왜 이리 빠르게 지나가나요??
왜 벌써 6월인가요?? 말이 되는 건가요??
정신없이 지나간 5월, 뭐 했는지 기억도 잘 안 나서 정리해 보려고요..........
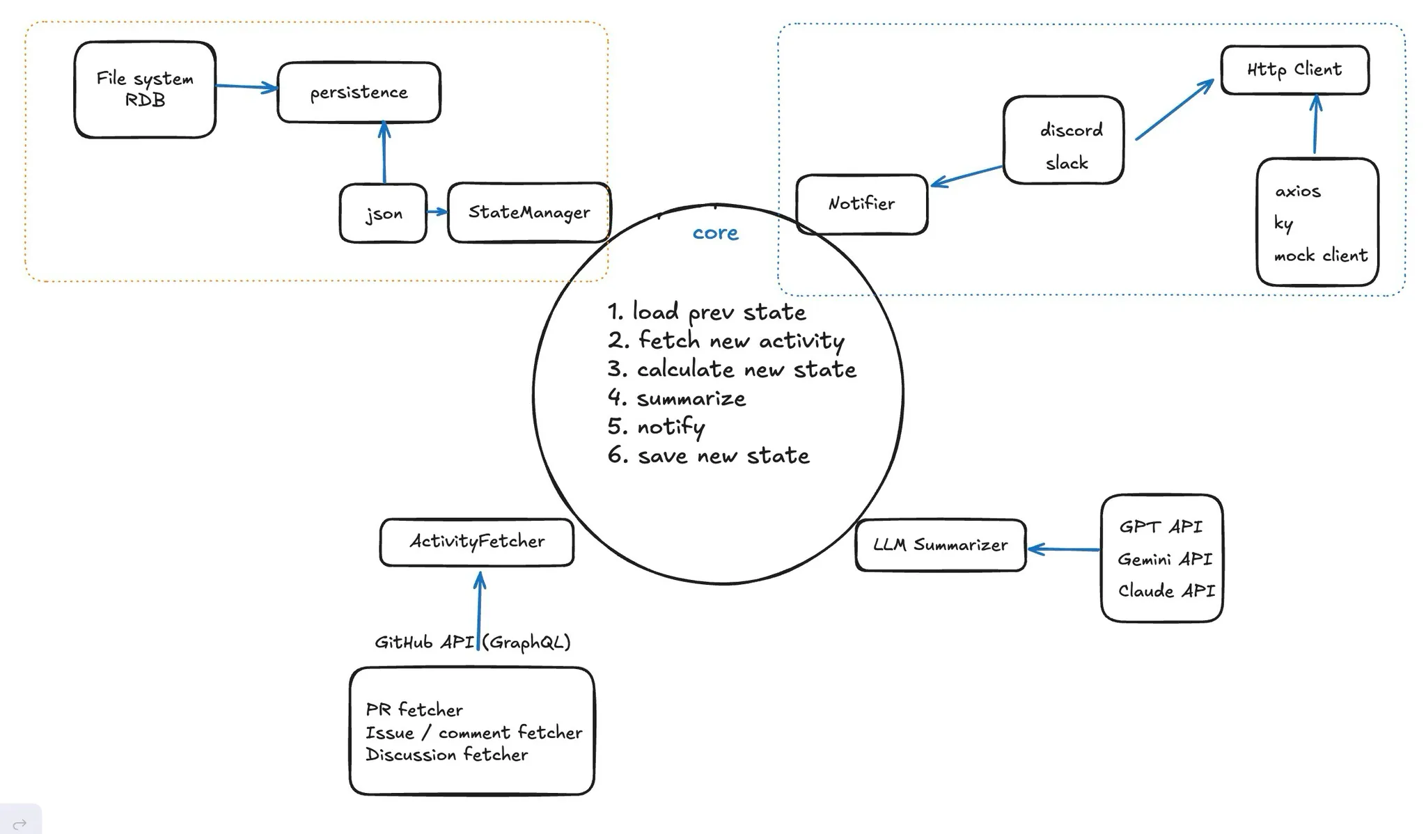
캡스톤 디자인 근황.jpg





캡스톤디자인(졸프) 중간발표가 있었던 5월
개발을 1도 하지 않은 채 중간발표를 진행했다.
어차피 기획과 아이디어 빌드업이 대부분이여서 발표자료 만드는 것에 대부분을 쏟았다.

나름 무난하게 발표를 했던 것 같아 괜찮았음
사실 우리 주제는 논리적인 구멍도 있고 실현 가능성이 높진 않은 것 같다. 딱히 정이 들지도 않고 (?)
그래도 할 건 해야지.....
중간 발표가 끝나고 최종 시연 발표를 위한(?) 웹뷰를 제작해놓기로 했다.
클로드랑 v0 한테 긴 대화를 통해 PRD 와 디자인 가이드를 주니까 이정도 UI 를 뽑아주더라
다만 말을 드럽게 못 알아 쳐먹어서(?) 많이 싸웠다.
원샷으로는 절대절대절대 불가능,
리액트 코드읽는 능력 + AI 와 싸울 수 있는 인내심 + 약간의 디자인 감각 등등이 필요한 듯 싶다
그래도 이정도가 어디야..........
앞으로 최종발표 시연을 위한 동영상 제작이 남았다.
적당히 잘 마무리 되었음 한다...
서울 싸돌아다니기





5월엔 연휴가 길었는디요.....
그때는 많이 돌아다니진 못했다.
AWS 자격증 시험이 끝나고 5월 말 몇몇 곳 돌아 다녔다.
홍제폭포, 연희/연남동 , 경리단길, 종로, 광화문 등등.... 근데 왜 돌아다니면 자꾸 종로/광화문으로 수렴하는 걸까?ㅋ
마지막 학교 축제




5월 중순 학교 축제가 있었음
이제 재학생으로서는 마지막 축제인 듯 싶다.
부스나 주점이나 무대나... 기빨려서 좋아하는 편은 아니다. 그냥 멀리서 바라만 봐도 만족
그래도 마지막이길래 몇 바퀴 그냥 돌았는 듯
막 학년 친구와 함께 무대 구경을 했는데 다음날 아파서 뒹굴었다. 이제 나이가 들었나보다.
마지막 날에는 비가와서 모든게 취소 되었다.
원래 축제를 즐기는 스타일은 아닌데 그런데도 괜히 마지막이라 아쉬움이 들었음
드디어 딴 AWS 자격증



드디어 AWS 자격증 땄따 (DVA C02)
급하게 봐서 딥한 공부를 못했지만 시험은 통과
5월까지 유데미 인강 1회독을 못해서 조마조마 했는데
빠르게 핵심 개념과 기출문제를 보기로 전략을 바꿨다.
- SQS SNS
- Lambda
- DynamoDB
- Api Gateway
- StepFunction
- CloudFormation
이것만 파도 반은 먹고 들어가는 듯
기출이 있길래 빠르게 100문제정도 돌리고 오답노트 반복했다.
처음에는 10문제 풀면 3개꼴로 맞추길래 큰일난 듯 싶었다.
점점 패턴이 보이더니 그래도 10개 풀면 7개까진 올라왔었다.
시험은 기출에서 확실히 많이 나오는 듯... 기출을 외워서 통과할 수 있다는게 무슨 이야긴지 알거 같다.
나도 기출 때문에 단기간에 통과한 것도 있다.
모니터링, 보안 파트를 제대로 공부를 못했다. 여기는 거의 찍었다.
기출의 도움을 많이 받았지만 그래도 AWS 서비스에 대한 개념들을 많이 익힐 수 있었던 과정
AWS 설계하는 외주(실전..)가 더 많은 도움이 된 듯 싶다..
FE 보단 BE 에게 더 필수적인 내용인 듯
그래도 시스템 디자인, 아키텍처 등등으로 시야를 더 넓힐 수 있었음
매우 매우 만족!
왜 6월이냐............




그외에 짜잘하게 개발 공부했음
2년만에 이력서 리뉴얼도 했다.
이력서 쓰다보니, 2년 동안의 공백기가 확 와닿았다.
생각보다 개발 관련해서 한게 별로 없구나...??
개발 이론 공부는 좀 채운 것 같은데, 활동을 별로 하지 않았나보다.
공백기 동안 공부한 것들, 그때는 몰랐지만 지금은 알게 된 것 등등 을 녹여내려고 많은 생각을 했고, 무리수도 둔 듯
이력서는 10번은 더 고쳐야지 볼 만 할 것 같다 , 어렵구나......
이력서를 작성한 김에, 공고들을 살펴봤는데 쉽지 않다
첫 구직을 했던 것이 21년 말이니 이제 4년정도 지났나
대체 무슨일이 생긴건지 주니어 공고가 씨가 말랐다.
들려오는 소식들은 전부 좋지 않고....
나.. 할 수 있을까.......

요즘도 그냥 chill 하게 지냈던 것 같다. 걱정은 별로 없어서 좋았다.
근데 자꾸 뭘 안한다. 시간이 자꾸 새어나가는 이유를 알 것 같다. 나는 게으른 인간인 것을 잊고 있었다.
자꾸 최선을 다 안하고, 합리화 한다.
"이번에는 신경을 덜 썼어, 다음에 제대로 하면 더 잘할 수 있을거야"
제대로 대체 언제 해볼건데...
이렇게 5월도 빠르게 지나가고 6월이 되었다.
이제 기말고사, 졸프 마무리, 6월 연주회가 있고
그럼 4학년 1학기가 끝나겠지
사실상 마지막 학기를 잘 마무리 하고 싶다.
7월부터는 정말로 많은 것을 쏟아내 신경을 써야할 시기
왜 7월인진 몰겠다만....
이젠 제대로 해야됨
이렇게 살고 있어요~~~
'월간 일기장 > 2025년' 카테고리의 다른 글
| 25년 7,8월의 기록 (0) | 2025.10.07 |
|---|---|
| 25년 6월의 기록 (5) | 2025.06.30 |
| 25년 4월의 기록 (2) | 2025.05.03 |
| 25년 3월의 기록 (2) | 2025.04.05 |
| 25년 2월의 기록 - 기술적 성장,구인구직에 대한.., 그리고 GPT (0) | 2025.03.02 |